Z 七武海 955439
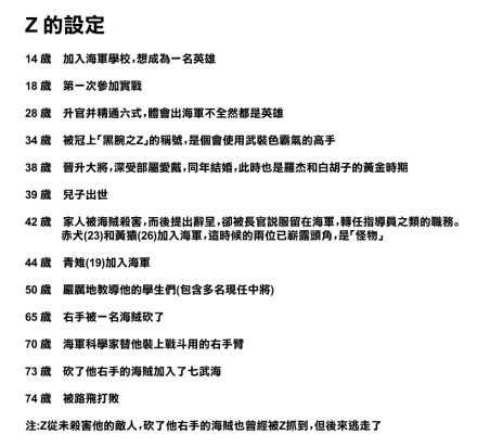
Z 在 65 岁的时候手被一名海贼砍了,在 73 岁的时候,砍了他右手的海贼加入了七武海。 那么从时间线上来说就很好推测了,这个海贼是在顶上战争结束的两年里加入七武海的(因为顶上战争时期七武海我们都知道是哪几位,在战后才出现了变更),那就来看一下七武海的人员变化情况。废除王下七武海制度 制衡崩塌,豪杰问世 242播放 0弹幕 正在缓冲 播放器初始化 加载视频内容 4 投币 1 分享 动态 微博 QQ QQ空间 贴吧 将视频贴到博客或论坛 视频地址 复龙将记忆还给熊后,熊本人实力应该会变态) 34.原王下七武海甚平(梅花皮无伤接bigmom皇帝剑,正面各种刚bigmom) 35.甜点三将星之一夏洛特·斯慕吉(果汁大臣,悬赏金9亿30万贝里) 36.吉尔德·泰佐洛(黄金帝,果实觉醒者) 37.王下七武海女帝(集实力
海賊王 Z為什麼會敗給一個七武海 白二世實力超越了大將 Ifuun
Z 七武海
Z 七武海-七武海 休闲裤男21年春季韩版潮流束脚裤男百搭ins宽松直筒裤子男学生潮牌运动休闲新品印花哈伦裤 MD黑色 M 0条评论 推 tetaniZ太弱了 隨便哪個七武海都能砍爆他 11/05 15 推 johnnyno 推樓上 11/05 1853 推 rock666 搞不好雷利指導魯夫之餘 也去指導一下巴奇 然後他變超強了 11/05 1914



每日电影推荐 海贼王剧场版12 最强之敌z 网易电影 网易娱乐
七武海加盟後、政府と何らかの取引を交わし、人間兵器の改造手術を受け試作型パシフィスタの原型となる 。 クロコダイルの称号剥奪後の会議で初登場 。スリラーバーク編で、黒ひげの七武海加入を報告するためモリアを訪ねる。 以前より、海軍のキャラクターについてその強さをまとめてきましたが、今回は「ゼファー」についてです。 漫画派の方にはピンとこないかもしれませんが、ゼファーは映画「onepiece film z」に登場した元海軍の人物です。 今回は、そのゼファーについて、強さや気になるウィーブルと#夺走大将Z左手的巅峰战神白胡子二式威布尔 #海贼王 #AMV免費下載 RAID IOS https//clikcc/0FHkf 安卓 https//clikcc/WaUoV PC https//clikcc/OrpXp 就可以獲得
ワンピース z 七武海 誰 ワンピース z 七武海 誰 ボア・ハンコックは、『one piece』の登場人物。担当声優は三石琴乃。幼少期を伊藤かな恵が担当。 通称「海賊女帝」「蛇姫」。 Alex Z里面说的是许多年前一个能力者海贼杀死了Z带的新兵并砍断Z的手臂,然后1年前,这个海贼成为了王下七武海,于是Z愤然离开海军,自立门户,并发誓要清楚世界上所有的海贼。 按照这些条件,鹰眼首先被排除,因为他不是能力者且很早就 七武海頂上根本沒在出力,除了鷹眼有在阻止,蛇姬在鬧 摩利亞雷 明哥明明有覺醒也不 用 ※ 編輯 a (4922 臺灣), 推 qoo 大家都是來打醬油的 摩利亞有認真開影刃阿XD 01/18 1512
海贼团:无 身份:现王下七武海 介绍:自称是白胡子儿子,9年前袭击了泽法,砍了泽法一只手臂。 灭了16个白胡子旗下海贼团,黄猿称其有白胡子年轻时的力量。 七武海目前前后共11人,多弗朗明哥、克洛克达尔、黑胡子、罗、莫利亚、甚平6人皆已除名七武海,全稱王下七武海 (王下七武海, Ōka Shichibukai?, Oka Shichibukai)是曾經被世界政府公認並具有特權的七名實力超凡海賊,但這七人並不屬於同一個組織。他們是三大勢力的其中一方,保持著世上權力的平衡,在一般海賊眼中是「世界政府的走狗」。 在最近的Dragon ball z 七龍珠爆裂激戰 本作以超人氣漫畫《七龍珠(ドラゴンボール)》為題材改編,將在遊戲中呈現原作的內容。 遊戲中的戰鬥系統採用讓玩家集「氣」發招的玩法,敵人被轟飛後還會呈現出彷彿「撞破」玩家手機螢幕的特效。




王下七武海 维基百科 自由的百科全书



泽法七武海 万图壁纸网
堕落的 海 军大 将z ,杀害妻儿的海贼 转眼 变成 七武海,_网易视频。 海 贼开 局就是七 武海 骑着熊猫当火 影写意小说手机版。 重生海贼王世界,成为原著中没有出现过的一个海贼。 その過去を ワンピース千巻 とフィルムzの パンフレット を改めて読み返し、詳しくまとめました。 なぜ、黒腕のゼファーは ネオ海軍ゼットに変身 したのか? ゼファーの右腕を切り落とした 七武海 とは誰なのか? (※原作で七武海が誰かは明かされましMayZ°限量♠出售σ 全新 絕版 航海王icash悠遊卡決戰七武海 海賊王icash悠遊卡 決戰七武海icash悠遊卡 快速出貨



团队 巨浪模玩商品名称 七武海cos皮卡丘系列第一弹巴索罗米 皮卡丘 Unique Mall 独特动漫模型 Facebook



海贼王19新剧场版七武海超新星和海军最高战力集结 动画资讯 动漫频道 动漫游戏 新闻中心 海峡网
では、新七武海の「例の男」は一体誰なのだろうか? ネオ海軍zの腕を切り落とした ワンピースの映画である「filmz」において、ネオ海軍zの腕を切り落とした張本人が、 七武海の最後の一人 ということが予測されるようになった。七武海,全稱王下七武海 (王下七武海, Ōka Shichibukai?, Oka Shichibukai)是曾經被世界政府公認並具有特權的七名實力超凡海賊,但這七人並不屬於同一個組織。他們是三大勢力的其中一方,保持着世上權力的平衡,在一般海賊眼中是「世界政府的走狗」。 在最近的世界會議中,為王下七武海所害的寇リぺリぺの実の能力者 ネタバレ注意ワンピース フィルムz zの腕を切り落とした七武海 ふと書きたくなってしまったので書きます! 映画 「ワンピースフィルムz」についてのネタバレ有りですので、まだの方などは閲覧注意してください。 劇中で出て



海贼王 七武海解散后 黑胡子能招到几个七武海 动漫资讯 娱乐新闻网




最强大将z 泽法 到底是被哪个七武海砍手 百度经验
海贼王泽法的右臂是被谁切断的 #热议# 东京奥运会,中国女足还有希望小组出线吗? 目前官方没有告知关于王泽法的手臂。 根据时间信息可知,砍断泽法手臂的海贼是在一年前加入的七武海,即路飞2年修行期间。 所以可知旧七武海都可以排除,包括朱洛 第764章 你老哥能当七武海吗? 办公室的门口,出现了克洛的身影。 "库洛先生,您找我。" "嗯。" 库洛点点头,咬着雪茄道:"你去联系一下那些国王,北海四国的国王,还有双马岛的国王,给他们通个气,世界会议的时候,一笑老哥要是废除七武海的话,就让他们拒绝,提案由海军掌握七武 王下七武海に加盟後は、 ミス・パッキンに誘導される形で白ひげ海賊団傘下の海賊たちと戦い、結果16名の船長を倒しています 。 懸賞金は 元4億8000万ベリー で、 悪魔の実の能力については現在あきらかにされていません 。ONE PIECE公式チャンネル




怎么看海贼王泽法这个人物 虎扑



七武海实力一般 凭什么可以和海军 四皇平起平坐 考拉海购
在顶上战争大放异彩的巴基成为新七武海。 自称白胡子儿子的爱德华·威布尔成为七武海。制造洛基港事件的特拉法尔加·罗成为七武海。 两年后,多弗朗明哥 假装 辞去七武海,后被特拉法尔加·罗和蒙奇·d·路飞联手击败,于是被世界政府除名,并被藤虎一笑 按照设定 泽法74岁被2年后的路飞打败2年前顶上战争泽法72岁 泽法73岁的时候砍了他右手的海贼才加入七武海,说明是在顶上战争结束后砍z手的这位海贼才加入七武海的这样就排除了之前出现的所有七武海了, 而在2年内加入的七武海就有罗跟小丑巴基还有一个未提到名字的该3名七武海! 1 風吹けば名無し (土) IDa2qKugb5d 船長 四皇級 覇王色持ち 副船長 四皇最高幹部級 覇王色持ち コック 四皇最高幹部級 操舵手 四皇幹部級 元七武海 狙撃手 四皇クルーの息子 航海士 海賊王の娘 船医 オペオペの実 元七武海 音楽家 チート能力持ち 考古学者 ポーネグリフを読める




航海王电影 Z 维基百科 自由的百科全书



1
この記事を読む時間:およそ < 1 分 ワンピースのフィルム2作でボスキャラとしてルフィの前に立ちはだかったゼット。彼は壮絶な過去を持っていましたが、その一つが9年前に能力者で後の七武海になる海賊に生徒全員を全滅させられた事件です。今回はゼットの右腕を奪った七武海が七武海への加入時期や 他の 候補 の経歴との兼ね合いから、劇場版第12作目『 onepiece film z 』で語られた、 ゼファー の教え子を( 2 人 を残して)皆殺しにした上で彼の右腕を斬り落とした犯人かつ、その犯行ののち七武海に加入したという海賊である可能性王下七武海 大陸譯名 王下七武海 王下七武海 ,簡稱「 七武海 」是 日本漫畫 《 ONE PIECE 》裡虛構的稱號,是被 世界政府 公認並具有特權的七大海賊。 世界會議過後,決議廢除王下七武海,就此取消其特權並受到海軍追捕 。 目錄 1 組織簡介 11 特權



海賊王 Z為什麼會敗給一個七武海 白二世實力超越了大將 Ifuun




胖虎館 代購21年第二季xs 海賊王wcf 七武海第五彈海俠吉貝爾甚平gk 雕像完成品 露天拍賣



七武海动态壁纸 高清手机竖屏七武海动态壁纸下载 火萤壁纸



海贼王z的可敬与哀愁 究竟砍断z右手的七武海是



七武海第一次聚会 那些细思极恐的细节 实际上是早有预谋 历史真相 简要知识库




海贼王七武海手办 新人首单立减十元 21年8月 淘宝海外



海贼王 剧场版吐槽老兵z的镇魂歌 游民星空




海贼王 黑腕泽法z妻儿不是七武海杀死的 很多网友都误会了 每日头条



海贼王 泽法的的手臂是谁斩断的 1 问答 蛋蛋赞



如果 龍珠z 中最初的孫悟空加入了 航海王 中的七武海 他能成為七武海中最強的人嗎 頭條資訊




海贼王 黑腕泽法z妻儿不是七武海杀死的 很多网友都误会了 每日头条




海贼王七武海小时候的样子 鹰眼猜不到 老沙似乎是女的 网易订阅




捷風 航海王wiki Fandom




海贼王手办公仔全套模型剧场版七武海手办路飞全员索隆超新星大将 淘宝网




斩断泽法右臂的七武海竟然也和贝加庞克博士有着神秘的联系 哔哩哔哩




最强大将z 泽法 到底是被哪个七武海砍手 百度经验




海贼王王下七武海实力排名 黑胡子实力最强悍 3 世界之最网



海賊王 Z為什麼會敗給一個七武海 白二世實力超越了大將 Ifuun




最强大将z 泽法 到底是被哪个七武海砍手 百度经验




为什么老有人认为砍泽法手的是白胡子二世呢 知乎




海贼王 11位新旧七武海战力排行 Youtube



加美尼奥 快懂百科




七武海漫谈 穷途末路的王下七武海 知乎



亡下七武海



假如龙珠中的 孙悟空 加入海贼王中的 七武海 实力能排第几 比克



海贼王 七武海废除后 他们的赏金有多高 这次巴基可能高得离谱 腾讯新闻




最强大将z 泽法 到底是被哪个七武海砍手 百度经验



鹰目话道 剧场版z 海贼王史上最强的一版剧场 讨论帖 附大量自截gif和图 个人博客



海贼王z的可敬与哀愁 究竟砍断z右手的七武海是



絕版現貨日本進口ensky拼圖海賊王拼圖王下七武海 500片 Z 蝦皮購物




航海王电影 Z 求真百科




斩断泽法右臂的七武海竟然也和贝加庞克博士有着神秘的联系 哔哩哔哩




ワンピースゼファー Z の強さとneo海軍とは 右腕を切り落とした七武海は 大人のためのエンターテイメントメディアbibi ビビ



海贼王七武海以上实力排名分析 4399动漫网



七武海实力一般 凭什么可以和海军 四皇平起平坐 考拉海购




海贼王993集 凯多道出七武海废除的真相 原来海军已有新战力 武器



海贼王z的可敬与哀愁 究竟砍断z右手的七武海是




海贼王中泽法的5大学生 斯摩格名不见经传 赤犬升官最快 海军



海贼王黑腕泽法 不杀大将zephyr ゼファー 海贼王泽法完结了吗 猫猫动漫 史上最全动漫人物百科科普



七武海实力一般 凭什么可以和海军 四皇平起平坐 路飞 七武海 四皇 海贼王 白胡子海贼团 世界政府



海贼王956话 四位原七武海的悬赏金预测 鹰眼12亿 汉库克4亿 贝里



海贼王z的可敬与哀愁 究竟砍断z右手的七武海是



海贼王z的可敬与哀愁 究竟砍断z右手的七武海是



七武海实力一般 凭什么可以和海军 四皇平起平坐 考拉海购




海贼王 海军已发兵 哪位七武海会被当场抓住 女帝怕是凶多吉少 Mp头条



海贼王956话 四位原七武海的悬赏金预测 鹰眼12亿 汉库克4亿 贝里




海贼王七武海小时候的样子 鹰眼猜不到 老沙似乎是女的 网易订阅



海贼王z的可敬与哀愁 究竟砍断z右手的七武海是




海贼王z手办价格 海贼王z手办图片 星期三



王下七武海成员 万图壁纸网



每日电影推荐 海贼王剧场版12 最强之敌z 网易电影 网易娱乐



海贼王z的可敬与哀愁 究竟砍断z右手的七武海是




Dracule Mihawk Statue Figure One Piece Anime Statues For Sale 4ugk



海贼王里不得不承认的事实 泽法的手臂是被白胡子二世威布尔砍断的 腾讯新闻




航海王七武海多少钱 航海王七武海价格 小麦优选



海贼王有8个断臂高手 包含四皇 大将 七武海 基德实力最弱 腾讯新闻



四皇眼中七武海的实力如何 动漫资讯 娱乐新闻网




捷風 航海王wiki Fandom




海賊王z 七武海海賊王 明知七武海的實力強大 海軍為什么還敢出軍捉 Ttvu



四皇眼中七武海的实力如何 动漫资讯 娱乐新闻网



海贼王 在七武海的排行中 黑胡子的实力是不是最强的




海贼王 七武海废除 巴基很生气 为海军大将的老师感觉不值 壹读



海贼王剧场版 强者天下 和 Z 观后感 4399动漫网



海贼王 白胡子二世可能会被洗白



路飛film Z 玩具 遊戲類 玩具 Carousell




斩断泽法右臂的七武海竟然也和贝加庞克博士有着神秘的联系 哔哩哔哩




到底是哪位 七武海 砍斷了澤法的手臂 每日頭條




微博搜索




最强大将z 泽法 到底是被哪个七武海砍手 百度经验




Ep2 七武海 夺走大将z左手的巅峰战神白胡子二式威布尔 Youtube



海贼王z的可敬与哀愁 究竟砍断z右手的七武海是



超酷海贼王鹰眼米霍克手办模型公仔王下七武海剧场版zfilm Z 新品热卖 超酷 剧场版 海贼王 公仔 手办途虎网




捷風 航海王wiki Fandom




海贼王z手办价格 海贼王z手办图片 星期三




七武海被废除 为何海军只盯上了四个原七武海 怎么不抓老沙 王下七武海 巴基 女帝 网易订阅




海賊王one Piece Wcf 一番賞七武海鷹眼大熊劇場版z 日版金證 玩具 遊戲類 玩具on Carousell




新 七武海 最後の一人の情報をまとめて考えよう ワンピース Log ネタバレ 考察 伏線 予想 感想



Z疾风剑豪 航海王启航 收集人物的号 等礼包太费劲 签到天数不够直接刷扫荡卷搞到七武海巴基 哔哩哔哩



心得 Z 捷風老師 航海王one Piece 海賊王 哈啦板 巴哈姆特



两年前路飞打败了老沙和莫利亚 为何没被邀请加入七武海 世界政府 不敢




Pin By Aeµ C C C On 王下七武海八索羅繆 大熊 Anime Art Marine




海贼王 王下七武海战力分析 能称得上四皇级战力的仅有三个 网易订阅



四皇




斩断泽法右臂的七武海竟然也和贝加庞克博士有着神秘的联系 哔哩哔哩



航海王剧场版 Z 快懂百科



銀證全新未拆現貨航海王海賊王wcf 劇場版film Z Fz032 大熊七武海 蝦皮購物



海军本部最强战力 八大海军大将实力排名 海贼王影评 海贼王评分



剧透注意 海贼王 王下七武海第六人解禁 漫资讯 微博动漫 新浪微博




Z 限量 出售s 全新絕版 航海王icash悠遊卡 決戰七武海 海賊王icash悠遊卡決戰七武海icash悠遊卡 Yahoo奇摩拍賣




七武海罗质量怎么样 七武海罗口碑怎么样 小麦优选




海贼王泽法被谁砍了




历任王下七武海 十一人如今却只剩五人 知乎




到底是哪位 七武海 砍斷了澤法的手臂 每日頭條
コメント
コメントを投稿